跳到主要內容區

實驗動物照護申請

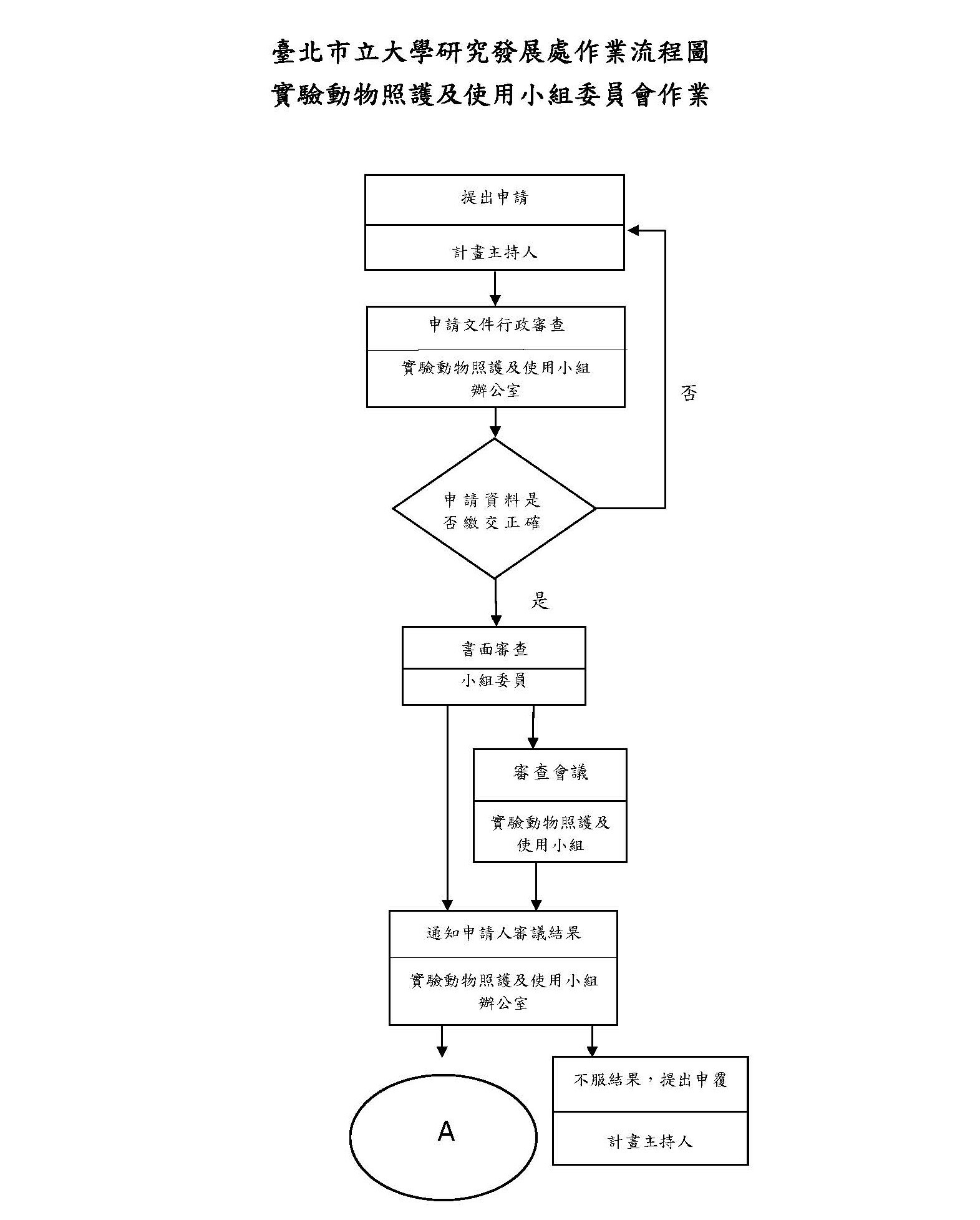
本校為照顧實驗動物福祉,依據動物保護法第十六條及實驗動物照護及使用委員會或小組設置辦法之規定,特設實驗動物照護及使用小組,以辦理相關研究之審查與監督作業 。

承辦人員:張小姐
聯絡電話:(02)2871-8288分機7805